课程简介
东莞理工学院与多所国外院校合作开展3+1+1本硕连读课程,双方互相承认课程和学分。学生在东莞理工学院学习3年,学习期满,达到国外入学要求即可申请入读完成1年本科阶段课程,修满学分可获得学士学位。学生可继续申请攻读1年国外合作大学硕士学位课程,所获硕士学位可向中国(教育*)留学服务中心申请认证,学生归国享受留学生相关政策待遇。
项目优势
优质师资
由东莞理工学院菁英教师、国外院校专家教授组成的师资团队,依托学校配套健全的教学资源,配合严谨的教学体系和人才培养方案,保障办学规范性和稳定性。
国际文凭
学生获得大学学士、硕士学位证书为国际所认可,也为中国教育*所认证
科学教育
双语授课,为学生打下坚实的外语基础;案例教学,师生互动,以学生为中心。
多国留学
学生在我院学习三年,英语水平达到国外大学要求,可以选择英国、美国、加拿大、澳大利亚等国家大学留学。
节省成本
学分互认3+1+1模式,国内学习3年,节约大量海外留学成本。同时在国内学习期间,学生心智更加成熟,专业基础更加牢固,为出国留学奠定良好基础。

学业规划
高中应往届毕业生及同等学历者经考核入学
*一阶段
国内全日制学习三年主要课程为专业基础课程和雅思考试强化培训
第二阶段
赴境外合作大学学习一年本科阶段的课程获得境外合作大学学士学位
第三阶段
申请多国留学(英美澳加等)攻读硕士学位

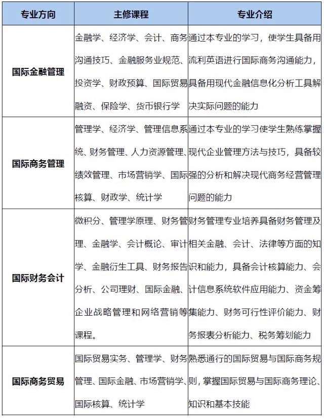
专业设置及课程介绍

办学优势
● 茗校办学 品质保障
东莞理工学院为地方茗校,是教育*"卓越工程师教育培养计划"、"广东省国际科技合作基地"、"高水平理工科大学"建设单位,学校携手多所海外知名高校联合培养,搭建国际化培养体系。合作院校皆为教育*涉外信息监管网可查询的正规高校。
● 中外合作 升学保障
国外合作院校均有多年丰富的3+1+1本硕连读联合培养经验,发展至今有稳定、规范的课程体系和学分认可体系,充分满足学生海外升学需求,为学生提供*优学业规划。
● 西式课堂 教学保障
小班教学,确保学生掌握熟练的外语能力,保障学生深耕扎实的专业知识;双语教学,采用西式课程体系和原版教材,让学生在国内学习阶段提前适应国外教学模式。
● 热门专业 就业保障
开设高含金量、高需求型专业包括国际金融管理、国际商务贸易、国际商务管理、国际财务会计,开设专业的就业前景均被广泛看好,是国内热门就业领域。
● 奖励丰厚 成本保障
学生在国内学习期间,每年可节省7-9万元学费和8-10万的生活费,同时省去了大量时间成本,大大降低了留学风险。国外高校对成绩优异的学生设定了丰厚的奖学金制度,学生可根据自身条件申请。
● 留学指导 规划保障
留学咨询、学分对接、院校申请、签证指导、前置境外服务等各方面均有专业的顾问老师对学生进行专业的指导和服务,学生抵达国外后由国外院校提供落地服务,免去学生后顾之忧。

部分合作院校

招生专业及收费标准
| 专业方向 | 招生计划 | 学费 | 住宿费 |
| 国际金融管理 | 40人 | 58000元/学年 | 1500元/学年 |
| 国际商务管理 | |||
| 国际财务会计 | |||
| 国际商务贸易 |
注:书杂费等参照学校相应收费标准收取,具体标准见随录取通知书下发的《入学须知》。国外大学费用具体请参考境外对接院校官方网站。
报名须知
入学要求
招生对象:应往届高三毕业生或同等学力者,完成高二学业学生(出国前需提供高中毕业证)。
所有报名学生必须参加国际学院组织的入学考试(笔试+面试),择优录取。
报考材料
1.一寸免冠蓝底彩照3张
2.身份证复印件1份
3.高中毕业证复印件1份
4.高考成绩单复印件1份(仅适用于已参加高考的同学)
5.英语成绩证明(仅适用于有雅思或托福成绩的同学)
6.高中阶段成绩单1份
7.填写完整的报名申请表
免笔试入学条件
满足下述条件之一,可免笔试
1.高考成绩达到本省本科线;
2.高考英语单科成绩达到90分以上或雅思成绩达到4.5分以上;
3.高中阶段课程成绩平均不低于80%;




